重庆石油天然气交易中心欢迎您! 2022-07-06 星期三

重庆石油天然气交易中心

2613
141

两部门:立即改造有严重安全隐患的燃气管道

来源:新华社、住房和城乡建设部办公厅、国家发展和改革委员会办公厅 发布时间:2022-06-30
       住房和城乡建设部办公厅、国家发展改革委办公厅27日发布通知,要求各地科学有序开展城市燃气管道、厂站和设施老化评估工作,并根据评估结果区分轻重缓急,立即改造存在严重安全隐患的管道和设施。

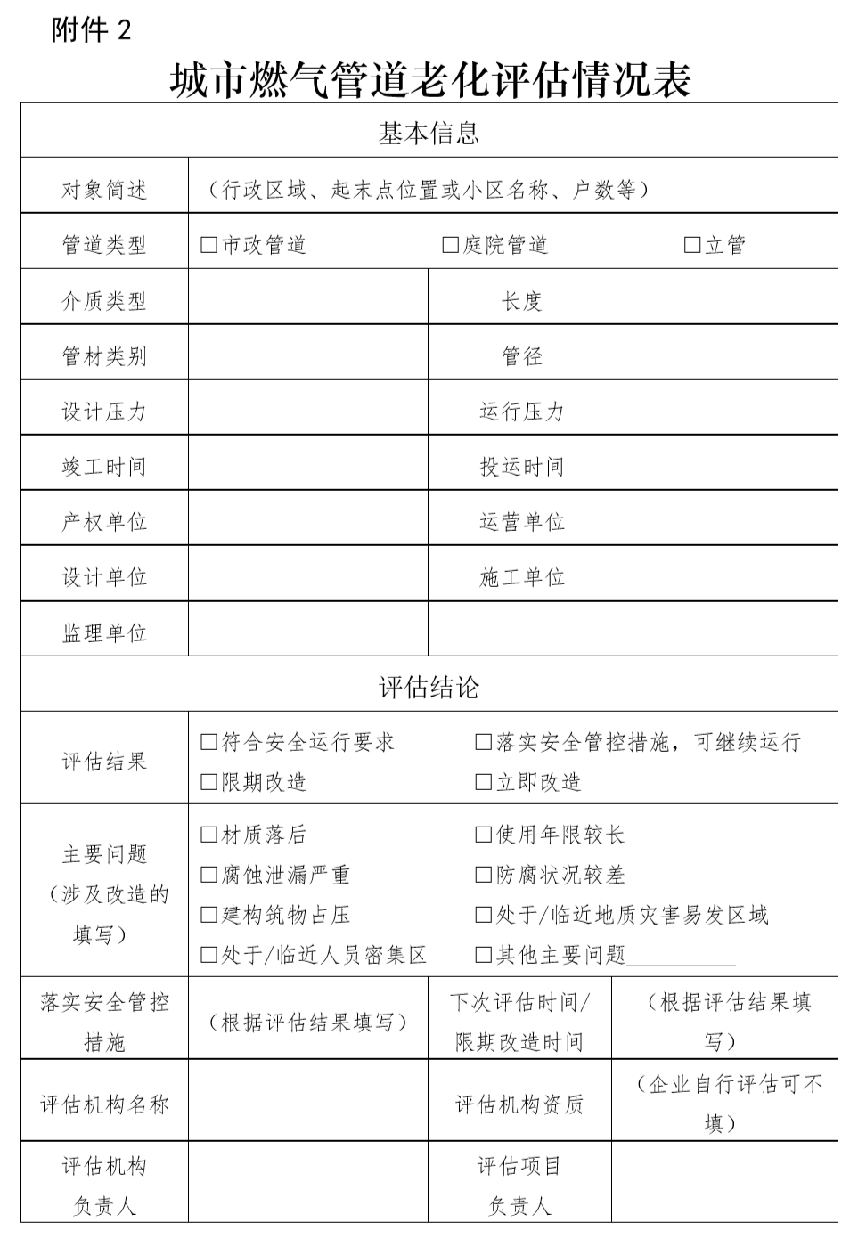
       《城市燃气管道老化评估工作指南》要求,按照“谁拥有、谁负责”原则,燃气专业经营单位负责其拥有的市政管道和燃气厂站、设施的老化评估工作。评估完成后按照现行相关标准规范,确定评估结果。评估结果为“符合安全运行要求”或“落实安全管控措施,可继续运行”的,要明确下次评估时间。评估结果为“限期改造”的,要明确具体时间,具体时间不大于3年,即不晚于2025年。
       工作指南要求,组织开展评估要充分利用燃气管道和设施的设计资料、竣工资料、运行维护记录、泄漏检测记录、维修改造记录、隐患排查记录、检验检测记录等信息,相关数据宜为3年内数据。
       工作指南还要求,各地要加强评估结果真实性、准确性管控,对违规出具失实报告的评估机构,依法追究责任。各地要将评估重要信息纳入燃气监管系统,有条件的地方要推进燃气监管系统与城市市政基础设施综合管理信息平台深度融合,实现燃气管道和设施动态监管。

附:住房和城乡建设部办公厅 国家发展改革委办公厅,关于印发城市燃气管道老化评估工作指南的通知

来源:住房和城乡建设部办公厅 国家发展和改革委员会办公厅

微信图片_20220630141855.png

城市燃气管道老化评估工作指南


  第一条 为指导各地做好城市燃气管道老化评估工作,依据《燃气工程项目规范》《城镇燃气设计规范》《压力管道定期检验规则-公用管道》等标准规范,制订本指南。
  第二条 本指南适用于《城市燃气管道等老化更新改造实施方案(2022—2025年)》确定的需开展评估的燃气管道、厂站和设施。具体包括:
  1.市政管道和庭院管道:运行年限满20年的钢质管道、聚乙烯(PE)管道,运行年限不足20年但存在安全隐患的钢质管道、聚乙烯(PE)管道,拟暂不更新改造的球墨铸铁管道;
  2.立管(含引入管、水平干管,下同):运行年限满20年的立管,运行年限不足20年但存在安全隐患的立管;
  3.厂站和设施:存在超设计运行年限、安全间距不足、临近人员密集区域、地质灾害风险隐患大等一种或多种情形的燃气厂站和设施。
  第三条 按照“谁拥有、谁负责”原则,燃气专业经营单位负责其拥有的市政管道和燃气厂站、设施的老化评估工作。燃气专业经营单位可委托符合规定的第三方机构开展评估或按照要求自行开展评估。根据日常掌握情况直接确定列入更新改造范围的管道和设施,不需再组织评估。
  庭院管道和立管的老化评估,各地可委托燃气专业经营单位负责组织开展或直接委托符合规定的第三方机构开展。
  各地要加强评估结果真实性、准确性管控,对违规出具失实报告的评估机构,依法追究责任。
  第四条 各地应根据管道压力及权属等实际情况综合研判,合理确定评估机构。
  1.市政管道、庭院管道、立管:
  (1)属于压力管道的,由具备相应特种设备检验资质的第三方机构或燃气专业经营单位开展评估;其中最高工作压力大于0.4MPa的,考虑其安全风险与重要程度,建议由具备相应特种设备检验资质的第三方机构开展评估;
  (2)不属于压力管道的,可由燃气专业经营单位自行开展评估。
  2.燃气厂站和设施:
  (1)燃气专业经营单位可根据实际情况自行开展评估或委托具备安全评价资质的第三方机构开展评估;
  (2)特种设备范围内的储罐、汇管等,由具备相应特种设备检验资质的第三方机构开展评估。
  鼓励规模较大、管理规范、具备能力的燃气专业经营单位按照规定申请特种设备检验资质,并承担城市燃气管道老化评估工作及定期检验工作。
  组织开展评估要在充分调研基础上制定工作方案,确定项目负责人,成立专门工作组,评估工作过程中保持工作组人员稳定。
  第五条 委托人依据有关规定与评估机构按照公平公开原则协商确定评估费用,原则上不超过当地过去3年平均市场价格。评估费用与评估验收结果质量相挂钩。
  第六条 制定评估工作方案要考虑评估对象类型、管道材质、压力等级等重要情况,并将管道和设施本体安全状况作为评估重点。
  1.市政管道和庭院管道:
  (1)属于压力管道的,参照《压力管道定期检验规则-公用管道》及相关技术标准规定;
  (2)不属于压力管道的,基于管道材质、使用年限、阴极保护、外防腐层破损、腐蚀与泄漏及安全间距等情况进行综合评估。
  2.立管:基于管道材质、使用年限、腐蚀与泄漏、包裹占压等情况进行综合评估。
  3.厂站和设施:
  (1)存在安全间距不足、地质灾害风险隐患大等问题的,进行整体安全评估;
  (2)存在超设计运行年限等问题的,进行局部安全评估;
  (3)特种设备范围内的储罐、汇管等,参照《固定式压力容器安全技术监察规程》《压力管道定期检验规则-工业管道》及相关技术标准规定。
  第七条 划分评估单元要遵循“同材质、同时段”原则。
  1.市政管道:设计压力、材质相同,同时竣工并投入运行,连续长度原则上不超过5公里。
  2.庭院管道和立管:同一住宅小区或同一片区住宅小区,同时竣工并投入运行。
  3.厂站和设施:
  (1)进行整体安全评估的,以单个厂站为评估单元;
  (2)进行局部安全评估的,以厂站内某一(类)设施为评估单元。
  第八条 组织开展评估要充分利用燃气管道和设施的设计资料、竣工资料、运行维护记录、泄漏检测记录、维修改造记录、隐患排查记录、检验检测记录等信息,相关数据宜为3年内数据。
  第九条 各地指导评估机构按照相关标准规范规定,结合资料审查、宏观检查等情况,组织对管道和设施进行现场检验检测,并加强现场管理,严格遵守作业程序,确保现场安全和工作质量。
  第十条 评估完成后按照现行相关标准规范,确定评估结果:
  (1)符合安全运行要求;
  (2)落实安全管控措施,可继续运行;
  (3)限期改造;
  (4)立即改造。
  评估结果为“符合安全运行要求”或“落实安全管控措施,可继续运行”的,要明确下次评估时间。评估结果为“限期改造”的,要明确具体时间,具体时间不大于3年,即不晚于2025年。
  属于特种设备的管道和设施在检验有效期内,运行工况、安全状态、周边环境等未发生明显变化的,可不再组织评估,直接参照检验结果确定评估结果。
  第十一条 编制评估报告要坚持实事求是原则,根据评估工作开展情况,详细说明评估方法、评估过程、评估结论等,提出需要采取的安全管控措施或改造意见要清楚具体。
  第十二条 各地要加强对评估结果的验收管理,制定并严格实施奖惩措施,并在委托合同中予以明确。验收不合格的,追究评估机构责任,并重新组织评估。
  第十三条 燃气专业经营单位要将评估资料统一归档,结合评估工作进一步完善燃气管道和设施材质、压力、位置关系、运行安全状况等基本信息以及周边水文、地质等外部环境信息,并纳入企业信息管理系统,加强精细化管理。
  各地要将评估重要信息纳入燃气监管系统,有条件的地方要推进燃气监管系统与城市市政基础设施综合管理信息平台深度融合,实现燃气管道和设施动态监管。
  附件:1.城市燃气管道老化评估依据
     2.城市燃气管道老化评估情况表
     3.燃气厂站和设施老化评估情况表

微信图片_20220630142313.png
微信图片_20220630142317.png

微信图片_20220630142322.png

通知链接:
https://www.mohurd.gov.cn/gongkai/fdzdgknr/zfhcxjsbwj/202206/20220623_766881.html



2613
141