重庆石油天然气交易中心欢迎您!
2022-07-06 星期三
登录交易系统
|
能源大数据中心
|
English
重庆石油天然气交易中心
网站导航
不能为空
首页
南滨观察
南滨观察
交易信息
成交信息
交易公告
中石油液厂原料气现货价格FGS(CNPC)
价格与指数
区域液化天然气价格
川渝液化天然气价格(CYLNG)
内蒙古液化天然气价格(NMLNG)
广东液化天然气价格(GDLNG)
黑龙江液化天然气价格(HLLNG)
液厂原料气现货价格
川渝管道气综合价格
天然气现货价格
区域LNG厂站价格
LNG厂站价格
价格采集
新闻动态
行业新闻
公司新闻
政策指南
会员服务
入会指南
制度与规则
油气基础信息
运力服务
关于我们
中心概况
董事长致辞
免责声明
联系我们
首页
新闻动态
行业新闻
682
0
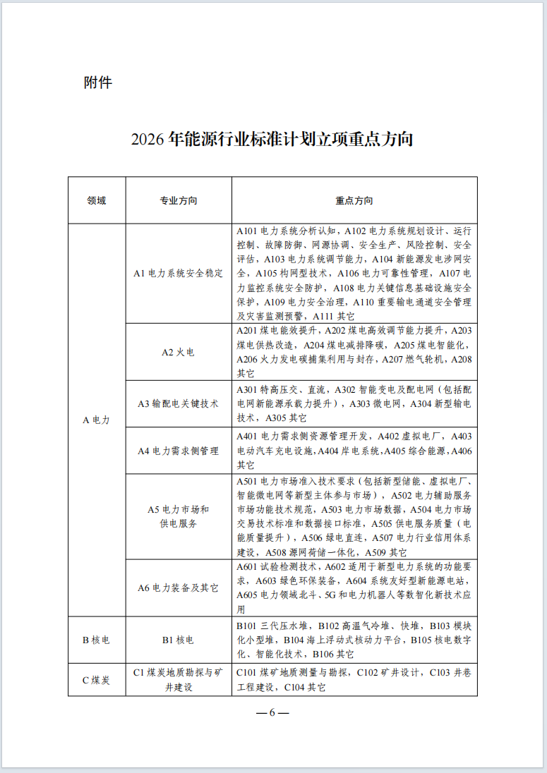
国家能源局综合司关于印发《2026年能源行业标准计划立项指南》的通知
来源:国家能源局
发布时间:2026-03-24
国家能源局综合司关于印发《2026年能源行业标准计划立项指南》的通知
附件:
2026年能源行业标准计划立项指南
682
0
相关推荐
2026-05-12
为全球能源市场提供“中国方案”!我国牵头制定5项天然气国际标准发布
2026-05-12
全球石油库存跌向“运营底线”
2026-05-12
卡塔尔液化天然气运输船时隔约70天首次通过霍尔木兹海峡
2026-05-11
“十五五”开局之年 中国经济高质量发展迈出坚实步伐
2026-05-11
国家统计局:4月石油和天然气开采业价格环比上涨18.5%
重庆石油天然气交易中心
重庆能源大数据中心
◆
服务热线
023-62454200
◆