
重庆石油天然气交易中心
摘要
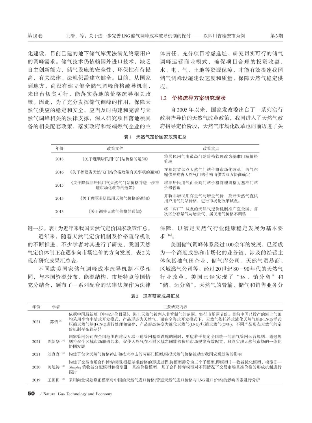
随着天然气用气高峰时期气源短缺问题的日益凸显,储气调峰技术已成为缓解用气高峰的通用措施,合理地选择储气调峰方式是保障供气安全平稳进行的首要前提。为了更好地对LNG储气调峰项目进行成本疏导,在分析国内外研究现状的基础上,以四川省雅安市某项目为案例,对项目进行了效益测算,并针对其经济指标不达标的问题对项目进行了优化与改进。通过燃气企业储气调峰服务定价问卷调查,分析燃气企业储气调峰服务价格的可承受能力,将问卷调查与实例计算结合,得出燃气企业LNG储气调峰成本的推荐分摊比例,最后根据计算结果对政府有关部门、燃气企业、终端用户针对性地提出三种成本疏导方案。研究结果表明:① 对政府而言,需要合理区分基本与非基本需求,统筹兼顾上下游行业、企业发展和民生保障、经济效益和社会公平公正,做好民生兜底工作,完善困难群体补贴政策,确保其基本生活用气不因价格联动等政策的实施而受影响;② 对燃气企业而言,通过与终端用户合理分配LNG储气调峰成本,能够保证其合理利润,也体现了其作为保供主体的责任与优先“保民生”的社会属性;③ 对终端用户而言,充分考虑困难家庭经济承受能力,在尽可能降低居民支出的同时能够满足其用气高峰时段、季节的正常生产,最终实现多方互赢。结论认为:本研究所得的燃气企业LNG储气调峰成本的推荐分摊比例可为类似项目提供参考。 关键词 LNG 储气调峰 成本疏导 市场化定价 分摊比例 采购成本